2025年8月,公司硕士研究生郑锦贤以第一作者身份于国际食品顶级期刊《Food Chemistry》(IF = 9.8)在线发表题为“Folate content and stability in commercial beers: Correlations with phenolic compounds”的研究性文章。公司刘丰源助理研究员和闫景坤教授为该论文共同通讯作者。

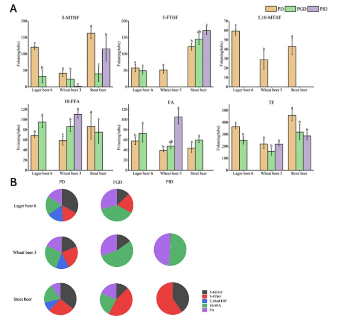
本研究采用超高效液相色谱-四极杆飞行时间串联质谱法(UHPLC-Q-TOF-MS/MS)对市售啤酒中的叶酸含量及稳定性进行了研究。研究表明,16种市售中国啤酒中总叶酸含量在35.0至199.6微克/升之间,其中5-甲基四氢叶酸(5-MTHF)为主要形式(占21% 至70%)。主成分分析显示,不同啤酒类型之间存在明显的聚类模式,且酚类含量与叶酸水平呈正相关。在体外消化过程中,酚类含量较高的啤酒表现出还原型叶酸更强的稳定性,尤其是黑啤,其酚类含量为493毫克GAE/升。在加速储存条件下(60℃,10天),所有样品的叶酸含量均显著下降,而酚类含量各不相同。尽管储存期间总酚类含量保持稳定,但所有样品的抗氧化能力均持续下降,这表明保护机制可能比单纯的抗氧化活性更为复杂。这些发现为啤酒基质中叶酸与酚类的相互作用及其在加工和储存过程中营养品质的保持提供了重要的参考价值。

文章链接:https://doi.org/10.1016/j.foodchem.2025.145828
作者简介:

郑锦贤,2023级生物与医药专业硕士研究生,研究方向为啤酒酿造过程中营养活性物质的动态变化、精准测定及功能评价。以第一作者在《Food Chemistry》发表论文一篇。

刘丰源,食品科学博士,伟德国际唯一官网入口助理研究员,东莞市特色人才。博士毕业于芬兰赫尔辛基大学,并获得赫尔辛基大学2022年度优秀博士论文(全校仅4篇)。目前主持国家自然科学基金1项,作为第一/通讯作者在国际期刊Comprehensive Review of Food Science and Food Safety, Food Chemistry、Food&Function、Journal of Agricultural and Food Chemistry等发表论文8篇,授权中国专利1项。受邀担任Food Chemistry、Food&Function、Scientific Reports等国际期刊的审稿人。国际食品营养与安全协会(IADNS)秘书处成员。主要研究兴趣:食品营养分析方法开发、食品组分互作、食品营养生物利用率评价。
撰稿、一审:刘丰源;二审:闫景坤;三审:谢炯标